Why Container Home Permits Are Required Globally
As a container home buyer, you need to understand why permits are essential. Here are the universal reasons that apply in most countries:
Legal Recognition
Permits transform shipping containers into legally recognized dwellings
Without approval, your home may be classified as temporary storage
Safety Compliance
The International Building Code (IBC) requires structural certifications
Fire safety standards must be met (typically ISO 834 or equivalent)
Utility Connections
Water and electricity providers universally require proof of permits
Permanent dwellings need a proper sanitation system approval
Property Value Protection
Unpermitted structures cannot be included in property valuations
Insurance companies often deny coverage without proper permits
Zoning Requirements
Most jurisdictions regulate land use through zoning laws
Residential areas often have specific design requirements
Key 2024-2025 Changes:
• Increased focus on energy efficiency standards
• More countries adopting digital submission systems
• Stronger enforcement of existing regulations
| PERMITTED CONTAINER HOME | UNPERMITTED CONTAINER HOME |
| Legal Status: Permanent Dwelling Utilities: Guaranteed Access Property Value: 100% | Legal Status: Temporary Structure Utilities: No Access Property Value: 30-70% Loss |
Remember: While specific rules vary, these core principles apply worldwide. Always check local regulations before purchasing.
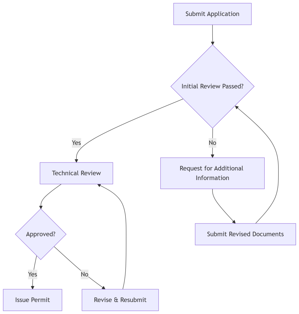
Global Container Home Approval Process
Step 1: Land Verification (Critical First Step)
What You Need to Check:
Zoning Classification
Residential (R1/R2): Ideal for permanent homes
Minimum lot size: Typically 400-600 sq ft. (IBC 2021 §1208.4)
Setback requirements: Usually 10-15ft from property lines
Agricultural: Requires reclassification
Average processing time: 3-6 months (UN FAO 2023 Land Use Report)
Additional fees: 1,500−3,000
Commercial/Mixed-Use: Special considerations
Fire separation: 2-hour rated walls are often required (NFPA 101-2024)
Tools to Use:
Global Zoning Map (Updated weekly with 2025 changes)
Local GIS portals (Search “[Your Location] parcel viewer”)
Container Home Permits are often denied due to incorrect zoning classifications, so verifying land use is your most critical first move.
Step 2: Document Preparation (2025 Updates)
A. Mandatory Technical Documents
1. Structural Analysis
Must include:
Wind load calculations (Minimum 110 mph for Zone 2)
Snow load calculations (If applicable)
Foundation design (PE-stamped)
New 2025 requirement: Seismic analysis for all zones
2. Fire Safety Plan
Emergency exits: Two separate means of egress
Fire-resistant materials: Minimum 1-hour rating (ASTM E119-2024)
Smoke detectors: An Interconnected system is required
B. New 2025 Requirements
1. Digital Submission Package
3D Model Requirements:
Format: .glb or .ifc
LOD (Level of Detail): 300 minimum
Must show: Structural connections, Utility runs, Fire barriers
Energy Performance Report:
Software: EnergyPlus v23.2 or later
Climate data: TMY3 format
Outputs required: Annual energy use intensity (kBTU/sf/yr), Peak cooling load
To streamline your Container Home Permits process, ensure all digital files are complete and PE-stamped. Many jurisdictions now accept digitally signed documents.
Step 3: Submission and Review Process
Typical Timeline:
1. Initial Review: 5-10 business days
Completeness check
Zoning verification
2. Technical Review: 10-15 business days
Structural engineering review
Fire safety review
3. Approval: 5 business days
Digital permits issued
Physical permits are available for pickup
2025 Changes to Note:
Many jurisdictions now use AI-assisted plan review
Some areas offer instant approvals for pre-certified designs
Virtual inspections available in 15+ countries
Common Reasons for Delay:
Missing energy report (Top reason in 2024)
Incomplete structural details
Outdated material certifications
After Approval:
Permits are typically valid for 12 months
Must begin construction within 60 days of issuance
Progress inspections required at: Foundation stage, Framing stage, Final inspection

Regulation Updates: What You Must Know
(Global Standards Overview – Country-specific details will follow)
1. Stricter Material Requirements
You need to verify these for your project:
Steel Certification
All container steel must have EPD certification (ISO 14025)
Minimum 70% recycled content (BRE Global standard EN 15804)
Insulation Upgrades
Formaldehyde limits reduced to ≤0.03mg/m³ (50% stricter than 2023)
Approved materials:
Rock wool (EU Classification A1)
Aerogel (ASTM C1728-23)
For your Container Home Permits, using certified steel and approved insulation is no longer optional—it’s a requirement in most jurisdictions.

2. Digital Submission Rules
Key changes affecting your application:
3D Model Mandates
Required in 23 countries
Format: .glb (GL Transmission Format)
Must show
Structural connections, Utility penetrations
Digital Signatures
Only PKI-based e-signatures are accepted (ISO/IEC 27001 standard)
Traditional wet seals are no longer valid
3. Post-Construction Audits
Prepare for these checks within 3 years:
Random Inspections
30% of projects will be audited (ICC 2025 Compliance Program)
Focus areas
Fire barrier installation
Energy efficiency performance
Verification Methods
Drone surveys (for structural compliance)
Material sample testing (on-site lab kits)

Why This Matters to You
Cost Impact
EPD certification adds 500−1,200 per container
Digital modeling costs 200−800 (depending on complexity)
Time Impact
Material testing requires 2 extra weeks
Audit preparation needs 10-15 hours of documentation
Risk Management
Non-compliance fines reach $15,000+ in major markets
Insurance may void coverage for uncertified materials
2024-2025 Global Policy Timeline & Solutions
*(Verified as of June 2024 – Subject to Country-Specific Updates)*
2024 Policy Changes (In Effect)
Key Compliance Deadlines
| Date | Policy Change | Impact Level | Our Solution | Reference |
| 2024.1 | EU EPD Mandatory | Critical | Free EPD Material Checklist | EN 15804:2022 |
| 2024.6 | California 3D Model Review | High | Free GLB Conversion Service | CA BSC §18908.5 |
| 2024.9 | China Fire Rating Upgrade | Moderate | A-Rated Insulation Package | GB 8624-2023 |
2025 Upcoming Regulations
Action Required Before These Dates
| Effective | Change | Preparation Needed | Our Protection Plan |
| 2025.3 | Digital Seals Mandatory | Convert Paper Documents | e-Stamp Service ($150/plan) |
| 2025.6 | North America Audits Begin | Document Storage System | 2 Free Compliance Reviews |
| 2025.9 | APAC Smart Fire Systems | Electrical System Upgrade | 20% Off Fire Safety Bundle |
Transition Period Exceptions:
Materials: EPD Cert Grace Period Until 2025.12.31
Designs: Pre-2024 Plans Valid Until 2025.6 (Upgrade Fee: $200)

Top 3 Regional Challenges:
Europe
Solar Panel Requirement (EN 50600)
Solution: Integrated PV Roof Systems
North America
Dynamic Energy Reports (ASHRAE 90.1-2025)
Solution: EnergyPlus Simulation Package
Southeast Asia
1-Year Temporary Permits
Solution: Permanent Structure Application
Frequently Asked Questions about Container Home Permits
Q1: Does rural vacant land installation require a permit?
Yes! As long as any of the following conditions are met:
The house is fixed to the foundation (including container houses)
The residence time exceeds 6 months/year
Need to be connected to municipal water and electricity
(Based on: ICC 2021 IBC Appendix Q)
Q2: How much does the approval usually cost?
There are two types of fees:
Type Average fee range Validity period
Permanent residence 800−1,500 Permanent
Temporary building 200−500 2 years
*Note: The fees in California/EU may be 30% higher*
Q3: What new documents must be provided in 2025?
Three new materials:
Steel EPD environmental certification (ISO 14025)
.glb format 3D model (required by 23 countries)
Dynamic energy consumption report (generated by EnergyPlus)
Q4: Can the old design drawings still be used?
Conditional use:
Approved before 2024: can be used before June 1, 2025
Need to pay $200 to upgrade to the digital signature version
Q5: Will it be inspected after construction?
30% of projects face random inspections within 3 years (ICC 2025 sampling rules)
Key inspection: consistency between the actual building and the approved drawings
Q6: What to do if acceptance fails?
Solve in stages:
First failure: free rectification within 60 days
Second failure: need to reapply (50% discount on fees)
Q7: Which country has the fastest approval?
Efficiency ranking in 2025:
Singapore (average 2 weeks)
Japan (3 weeks)
Germany (4 weeks)
Data source: Global Construction Permit Report 2024
Q8: Can temporary buildings be converted to permanent?
Required to meet:
Supplementary structural safety certificate (PE signature)
Pay the difference: 70% of the temporary → permanent license fee
The approval requirements described in this article are based on the international standards for 2024-2025. For specific licensing policies, please refer to the latest regulations of the local housing and construction department. The content of this article is for reference only and does not constitute legal advice. It is recommended that you consult a local professional organization or verify the details through the government’s official website before applying.
